A practical framework for building financially resilient, community-rooted local news
Local news is under unprecedented pressure: shrinking revenues, fractured audience attention, and mounting demands for relevance and trust. The Local News Playbook, a new research report from FT Strategies in partnership with the Knight Foundation, sets out a clear, evidence-based framework for building financially resilient, community-rooted local news organisations.
Drawing on global interviews with newsroom leaders, a cross-market survey of exemplary organisations, and FT Strategies’ work with more than 1,000 media businesses worldwide, the playbook identifies the core drivers that distinguish financially sustainable, community-rooted local news. It reframes local news sustainability as a reinforcing cycle of relevance, engagement, revenue and organisational capacity — and offers practical guidance for publishers, funders and policymakers seeking to strengthen local journalism as a lasting civic institution.
Download our report
Fill in the form below and download the report in a PDF format for you to be able to read offline.
What’s inside the report
-
A practical framework for sustainability:
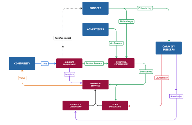
The Local News Value Loop, showing how relevance, audience engagement, revenue and organisational capacity reinforce one another. -
The five core value drivers:
- Community connection: reporting aligned to local needs and civic life
- Direct relationships: owned channels such as newsletters, messaging services and events
- Revenue balance: diversified income from reader revenue, advertising, services and philanthropy
- Mission alignment: editorial purpose and commercial decision-making reinforcing one another
- Intelligent innovation: responsible use of data, automation and AI to support newsroom capacity -
Lessons from global practice:
Insights from exemplary local news organisations across nine countries, spanning different ownership models and stages of maturity. -
Guidance for funders and policymakers:
Priorities include longer-term funding approaches, investment in shared services and leadership capability, and policy frameworks that support fair value exchange between platforms and publishers. -
Actionable insights for news leaders:
Practical guidance on strengthening audience relationships, diversifying revenues and building resilient, community-rooted operating models.
Who should read the report?
- Local news leaders and publishers seeking practical guidance to build financially resilient, community-rooted news organisations across different markets and ownership models.
- Funders and investors looking to target support more effectively, invest in long-term capability building and strengthen the sustainability of local journalism.
- Policymakers and public institutions designing frameworks, incentives and funding mechanisms that treat local journalism as a public good and support fair value exchange.
- Journalism support organisations, educators and intermediaries developing shared services, training programmes and infrastructure to help local news organisations scale impact and resilience.
- Technology and platform teams working on tools, data systems and AI applications that support responsible innovation, distribution and monetisation for local news.
Download our report
Fill in the form below and download the report in a PDF format for you to be able to read offline.
How sustainable local news creates value
The Local News Value Loop shows how organisations that prioritise community value are better positioned to sustain both civic impact and financial viability.

Download our report
Fill in the form below and download the report in a PDF format for you to be able to read offline.
The five drivers of sustainable local news
This framework brings together the five drivers that underpin sustainability across different markets, ownership models and stages of maturity, offering a practical lens for publishers, funders and policymakers to assess where to focus effort and investment.

Download our report
Fill in the form below and download the report in a PDF format for you to be able to read offline.
